Skip to main content
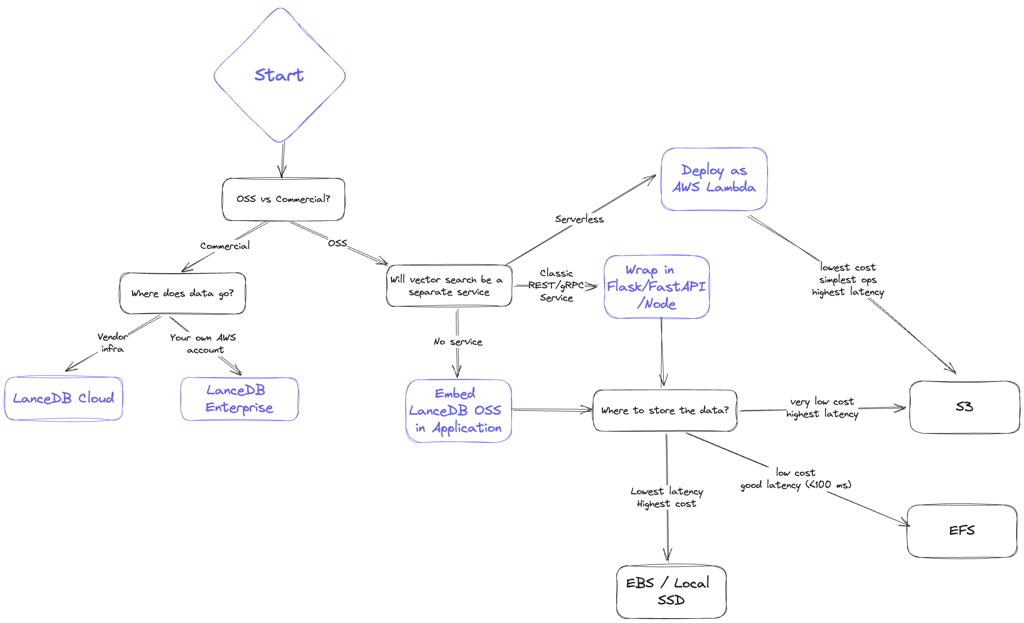
LanceDB is one of the few vector databases built on modular, disk-first components. That design makes it flexible enough to run across local NVMe, EBS, EFS, and any object store that exposes an S3-compatible API. Choosing a backend is a balance between latency, scalability, cost, and operational complexity. Use this guide to pick the right fit for your workload.

Storage backend selection guide

When architecting your system, ask yourself:
  • Latency: How fast do I need results? What do the p50 and p95 look like?
  • Scalability: Can I scale data volume and QPS easily?
  • Cost: What is the all-in cost of storage plus serving?
  • Reliability/Availability: How will replication and disaster recovery work?

Storage backend comparison

Below is a high-level comparison ordered from lowest cost to lowest latency.

1. Object storage (S3 / GCS / Azure Blob)

  • Latency: Highest; expect hundreds of milliseconds and higher p95.
  • Scalability: Effectively unlimited storage; QPS bound by concurrency limits.
  • Cost: Lowest overall.
  • Reliability/Availability: Highly available, backed by cloud SLAs.
LanceDB separates storage and compute and writes immutable fragments, making it a strong fit for stateless, horizontally scalable deployments.

2. File storage (EFS / GCS Filestore / Azure File)

  • Latency: Better than object storage; p95 under ~<100ms is typical.
  • Scalability: High, but limited by provisioned IOPS per volume.
  • Cost: More than object storage but cheaper than in-memory options; cold data can tier down automatically.
  • Reliability/Availability: Highly available; replication/backup must be managed separately.
Keep a copy of data in object storage for disaster recovery. If zero downtime is required, provision a second network file system with replicated data.

3. Third-party storage (e.g., MinIO, WekaFS)

  • Latency: Similar to EFS; typically under <100ms.
  • Scalability: Determined by the chosen vendor’s cluster sizing.
  • Cost: Higher than S3; may edge above EFS at larger scales.
  • Reliability/Availability: Shareable across many nodes; replication depends on vendor capabilities.

4. Block storage (EBS / GCP Persistent Disk / Azure Managed Disk)

  • Latency: Near-local performance; often <30ms.
  • Scalability: Not shareable across instances; shard or copy data when scaling.
  • Cost: Higher than networked file systems, plus potential I/O charges.
  • Reliability/Availability: Persists through instance restarts; backups and sharding must be managed.

5. Local storage (SSD / NVMe)

  • Latency: Fastest; p95 often under <10ms.
  • Scalability: Hard to scale in cloud environments; requires sharding or additional copies for higher QPS.
  • Cost: Highest; tightly coupling compute and storage makes horizontal scaling difficult.
  • Reliability/Availability: Data is tied to the instance; backups must be rigorous.
Use local disk only when you need extremely low latency and are comfortable owning the operational overhead.